Nutrition in lung cancer treatment: the forgotten pillar of care?
Introduction
Cancer is a global public health problem and is one of the leading causes of morbidity and mortality. According to the World Health Organization (WHO), approximately 19.3 million new cases of cancer and 10 million cancer-related deaths were recorded in 2020, with a rising trend in the coming years due to population aging and exposure to modifiable risk factors (1). Lung cancer is particularly relevant, being the second most common type of cancer and the deadliest worldwide, with around 2.2 million new cases and 1.8 million deaths reported in 2020 (2). The high prevalence and mortality of lung cancer are closely related to modifiable risk factors, particularly smoking, environmental pollution, and occupational exposure to carcinogens (3). Despite advances in oncological diagnosis and treatment, the high burden of the disease requires the development of comprehensive therapeutic strategies that not only address tumor control but also include the optimization of nutritional status. Malnutrition and cancer cachexia significantly affect the quality of life and survival of these patients (4,5).
Malnutrition in cancer patients is a prevalent phenomenon, with figures ranging from 30% to 80% of patients throughout the course of the disease (6,7). It is estimated that 15–20% present malnutrition at the time of diagnosis, rising to as high as 80% in advanced disease (8,9). Undernutrition contributes to the death of 20–30% of cancer patients (10). Several factors contribute to malnutrition in oncology patients, including tumor location and extent, cancer-related cachexia, adverse effects of antineoplastic treatments, and aspects linked to healthcare. Gastrointestinal tumors such as those of the pancreas, esophagus, and stomach show a higher incidence of malnutrition, reaching rates of up to 80–90% for logical reasons (8). Likewise, head and neck tumors affect up to 50% of patients in terms of compromised nutritional status (11). Malnutrition is particularly prevalent in patients with lung cancer, with high rates between 45% and 69% in different studies. Approximately 35–60% of these patients already present malnutrition at diagnosis, with even higher percentages as the disease progresses to advanced stages. This adverse nutritional status is clearly associated with a significant decrease in survival, poorer treatment response, and a considerable deterioration in quality of life (12-14).
Causes and consequences
The pathophysiology of malnutrition in cancer patients is complex and multifactorial. Cancer induces a chronic inflammatory state characterized by the production of proinflammatory cytokines such as tumor necrosis factor-alpha (TNF-α), interleukin-6 (IL-6), and interleukin-1 (IL-1), which contribute to protein catabolism and muscle mass loss (15,16). Moreover, alterations in metabolic pathways promote insulin resistance, increased basal metabolism, and heightened lipolysis, exacerbating weight loss and the development of cachexia (17). This syndrome, present in a high percentage of patients with advanced cancer, is associated with a poor prognosis and a progressive decline in functional status (18).
Cachexia in lung cancer patients is particularly prevalent and aggressive due to the high inflammatory load generated by this specific tumor type. The elevated production of inflammatory cytokines induces severe metabolic changes, causing accelerated weight loss and muscle mass depletion that is often not fully reversible through standard nutritional interventions. Cachexia induced by lung tumors not only negatively affects quality of life but also markedly increases treatment toxicity, decreases treatment efficacy, and is directly associated with worse survival and a highly unfavorable prognosis in these patients (4,19,20).
Cancer-induced anorexia is another key mechanism in oncological malnutrition. Disruption of the hypothalamic signals regulating appetite, along with altered hormones controlling satiety, lead to a significant reduction in caloric intake (21). In addition, symptoms such as dysgeusia, mucositis, dysphagia, and nausea secondary to oncological treatments directly impair the patient’s ability to eat adequately (5).
The consequences of malnutrition in cancer patients are devastating. Systemically, malnutrition has been associated with decreased functional capacity and a higher incidence of infections due to immunosuppression (20). The loss of muscle mass, also known as sarcopenia, impairs patient mobility, increases fatigue, and hinders postoperative recovery (16). The impact of malnutrition in cancer patients results in reduced tolerance to treatment, increased toxicity and clinical complications, prolonged hospital stays, and ultimately lower survival rates (20). Hence, nutritional support in oncology has become a fundamental pillar of multidisciplinary treatment. Various nutritional strategies have shown efficacy in improving nutritional status and quality of life in cancer patients, including oral supplementation, enteral nutrition, and, in specific cases, parenteral nutrition (22). Appropriate nutritional intervention contributes to the reduction of postoperative complications and improves tolerance to chemotherapy (23,24) (Figure 1).
Screening and diagnosis
Screening and diagnosing malnutrition—or the risk thereof—must be part of clinical practice, embedded in the comprehensive evaluation of every newly diagnosed cancer patient, including those with lung cancer. Below, we discuss some of the most useful tools for the screening and management of malnutrition in cancer patients.
One of the most commonly used tools to assess nutritional status in cancer patients is Nutriscore, a nutritional evaluation system designed for oncology patients. This system identifies patients at risk of malnutrition by using a series of clinical and biochemical parameters tailored to the specific needs of cancer patients. According to a study (25), Nutriscore provides a rapid and efficient assessment of the nutritional status of ambulatory oncology patients, including those with colon cancer. This tool is helpful for providing early nutritional intervention, which can improve treatment response and patient quality of life (25).
Another important tool is the Subjective Global Assessment (SGA), developed by the study (26). This method includes a comprehensive clinical evaluation of the patient, taking into account factors such as weight loss, decreased food intake, and overall clinical conditions. The SGA is particularly useful for colon cancer, as it considers the patient’s clinical variables, enabling the detection of malnutrition in a subjective yet highly effective manner (26).
The Patient-Generated Subjective Global Assessment (PG-SGA) is a more detailed version of the subjective assessment, which has been proven effective in predicting quality of life and malnutrition in oncology patients (27). According to a study (28), the PG-SGA not only evaluates nutritional status but also guides the planning of specific dietary interventions, which is crucial for colon cancer patients who may experience rapid changes in their nutritional status due to treatments such as surgery, chemotherapy, and radiotherapy (28).
Additionally, the NRS-2002 scale (Nutritional Risk Screening 2002), which has been validated in various oncology populations, is another useful tool for detecting patients at risk of malnutrition (29). One of studies (30) show that the NRS-2002 can identify colon cancer patients who need nutritional intervention, helping prioritize those at higher risk (30).
Assessing systemic inflammation is also key, since malnutrition in these patients is often linked to a chronic inflammatory state. The Glasgow Prognostic Score (GPS) is a tool used to evaluate the impact of inflammation on cancer prognosis, and its association with malnutrition is significant. According to a study (31), the GPS is useful for identifying those colon cancer patients in whom malnutrition is tied to a systemic inflammatory response (31).
In lung cancer, specific nutritional evaluation has shown important results in recent studies. For example, PG-SGA has been validated as an effective tool in patients with advanced lung cancer, demonstrating high sensitivity for detecting malnutrition and predicting clinical complications related to treatment (32). Similarly, the NRS-2002 scale has proven practical for these patients, effectively identifying those at nutritional risk and enabling timely interventions to improve their nutritional status prior to starting aggressive therapies such as chemotherapy and radiotherapy (33). Moreover, the GPS has been significantly correlated with poorer clinical outcomes in lung cancer patients, highlighting the importance of considering systemic inflammation as a key factor in nutritional and prognostic evaluation (34).
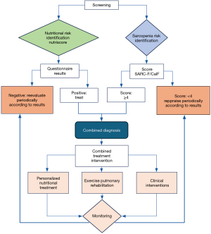
To detect cancer-associated sarcopenia, screening tools such as the Strength, Assistance with walking, Rise from chair, Climb stairs, Falls (SARC-F) questionnaire are employed. It evaluates strength, assistance in walking, rising from a chair, climbing stairs, and recent falls; however, its sensitivity is limited. The modified SARC-F/calf circumference (CalF) version, which integrates CalF, has shown greater sensitivity and accuracy for identifying sarcopenia in oncology patients, particularly useful in those with advanced lung cancer, thus facilitating timely interventions (35,36). Indeed, recent studies indicate that SARC-F/CalF outperforms the standalone SARC-F in specific clinical contexts, helping predict complications such as chemotherapy-related toxicity and decreased overall survival in this population (36,37).
Therapeutic strategies
Nutrition plays a fundamental role in the treatment and recovery of cancer patients. Malnutrition and weight loss are common complications during the disease course and can negatively affect treatment response, quality of life, and survival. Therefore, nutritional therapies are essential for improving nutritional status, minimizing the side effects of oncological treatments, and, in some cases, enhancing clinical outcomes. Below are the best nutritional therapy strategies that can benefit cancer patients that are also shown on Table 1.
Table 1
| Intervention | Nutrients | Positive effects | Considerations or limitations |
|---|---|---|---|
| Omega-3 and antioxidants | EPA and DHA; antioxidants (vitamin C, E, selenium) | Inflammatory modulation; preservation of lean mass; potential weight stabilization and toxicity reduction; possible anticancer effects | Heterogeneity among studies; lack of consistency in dosing and duration; potential interference of antioxidants with oncological treatments |
| Immunonutrition and specialized formulas | Arginine, glutamine, n-3 fatty acids, nucleotides | Improved immune function, reduced postoperative morbidity, possible synergy with immunotherapy | Lack of specific trials; optimal dose and duration need to be determined |
| Vitamin D | Vitamin D | Immune regulation; possible association with lower incidence and better prognosis | Heterogeneous study results; no uniform recommendations; need for individualization |
| Antioxidants | Vitamins C and E, selenium | Reduction of oxidative stress | Risk of interference with chemotherapy/radiotherapy; cautious use |
| Selenium and B vitamins | Selenium, folate, vitamin B6, vitamin B12 | Antioxidant functions and involvement in DNA synthesis/repair | Inconclusive evidence; caution with routine supplementation |
| Magnesium | Magnesium | Important for neuromuscular and bone function; prevention of adverse effects from hypomagnesemia | Supplementation requires medical supervision |
| Probiotics | Lactobacillus, Bifidobacterium | Prevention of chemotherapy-induced diarrhea; immune enhancement; inflammatory modulation | Heterogeneous evidence; risk of infection in immunocompromised patients |
| Protein and muscle mass | Protein (1.2 g/kg/day), glutamine, BCAAs (leucine) | Prevention of sarcopenia; improved survival and functional recovery | Importance of combining with exercise and rehabilitation |
| Protein powders | Whey, soy, pea | Practical supplementation in cases of anorexia or food intolerances | Requires evaluation of comorbidities and clinical follow-up |
BCAAs, branched-chain amino acids; DHA, docosahexaenoic acid; DNA, deoxyribonucleic acid; EPA, eicosapentaenoic acid.
Enteral nutritional support (feeding tube)
Enteral nutrition, involving the administration of nutrients through a tube directly into the gastrointestinal tract, is one of the most effective options for patients who cannot consume food orally due to treatment side effects such as dysphagia or mucositis. In head and neck cancers, it is particularly useful for ensuring adequate caloric intake and preventing malnutrition. Enteral nutrition enables optimal absorption of essential nutrients, helping maintain body weight and improve immune function (38).
Parenteral nutrition (intravenous feeding)
In more severe cases of malnutrition, when the gastrointestinal tract cannot be used, parenteral nutrition (administered intravenously) can be a vital option. This approach allows the direct delivery of essential nutrients such as proteins, carbohydrates, lipids, vitamins, and minerals. Parenteral nutrition has proven effective in improving nutritional status and managing malnutrition in advanced cancer patients, especially those with gastrointestinal cancers who experience intestinal obstruction or adverse chemotherapy effects that impair absorption, or cancers at other sites that preclude the use of the digestive tract (39).
ONS
For cancer patients who have the capacity to eat but experience loss of appetite or difficulty maintaining adequate food intake, ONS are a common and effective intervention. Liquid or powdered supplements containing proteins, calories, and micronutrients can help meet nutritional needs and improve overall nutritional status. Protein-rich supplements are particularly useful for preventing muscle mass loss, a frequent problem in cancer patients (40). Additionally, these supplements can be a convenient and easy option to incorporate into daily routines, improving adherence to nutritional therapy.
Personalized dietary interventions
One of the best nutritional strategies is to tailor the diet to the cancer type, treatment, and the patient’s overall condition. Specialized dietary counseling can help adjust caloric and protein requirements, manage side effects such as nausea and vomiting, and improve food tolerance (41). Nutritional support should also consider patient preferences and limitations, making the intervention more effective and sustainable. Dietitians and nutritionists can design meal plans that promote better nutrient absorption and minimize side effects (42).
Therapies with omega-3 fatty acids and antioxidants
Supplementation with n-3 polyunsaturated fatty acids [especially eicosapentaenoic acid (EPA) and docosahexaenoic acid (DHA)] has been the subject of multiple clinical trials and meta-analyses. Several studies suggest that these lipids may influence systemic inflammation modulation and help preserve lean mass, processes of particular relevance in lung cancer (43). Proposed mechanisms include alterations in inflammatory signaling pathways [e.g., the nuclear factor κB (NF-κB) pathway], inhibition of proinflammatory cytokines (IL-6, TNF-α), and favorable regulation of protein metabolism (44-46).
A meta-analysis focusing on fish oil supplementation in patients with lung cancer found that this intervention helped stabilize body weight and potentially reduce toxicity associated with cytotoxic treatment (45). Furthermore, a study indicates that achieving an appropriate EPA:DHA balance may be pivotal in enhancing anticancer effects (46). However, heterogeneity in dosage, intervention duration, and population characteristics complicates the generalization of findings, underscoring the need for more uniform study designs.
Immunonutrition and specialized formulas
Immunonutrition is based on administering specific nutrients with immunomodulatory properties (arginine, glutamine, n-3 fatty acids, nucleotides) and has shown benefits in various neoplasms, mainly in surgical settings (47). The main positive effects reported include improved immune function, reduced infectious complications, and accelerated postoperative recovery (48). In lung cancer, experience mainly comes from studies in thoracic surgery, where formulas enriched with immunonutrients may contribute to optimizing nutritional status and reducing postoperative morbidity (49,50).
A growing area of interest is the possible synergy between immunonutrition and new systemic treatments, especially immunotherapy, which is one of the therapeutic pillars in advanced non-small cell lung cancer (50). While nutritional support appears promising as an adjunct to improve immune response against the tumor, further randomized clinical trials are needed to specifically assess this approach and define the most effective parameters (type, dosage, and duration of supplementation).
Micronutrients and their clinical relevance
Vitamin D
Vitamin D plays a key role in calcium homeostasis and immune system regulation through the activation of nuclear receptors [vitamin D receptor (VDR)] present in multiple tissues, including the lung (51). An observational study has associated insufficient vitamin D levels with higher lung cancer incidence and worse prognosis (52). However, supplementation trials yield heterogeneous results, largely influenced by dose administered, intervention duration, and baseline vitamin D levels (53). Despite growing interest, no uniform recommendations are available for vitamin D supplementation in lung cancer patients, highlighting the need to determine vitamin status on an individual basis and, in severe deficiency, consider supplementation under medical supervision.
Antioxidants and other micronutrients
Antioxidants (vitamins C and E, selenium, among others) have been proposed as adjuvants to mitigate oxidative stress arising from both tumor progression and oncological treatments (54). Although some studies suggest a protective effect against cellular damage, another work points out that antioxidants may interfere with the mechanism of action of chemotherapy or radiotherapy by reducing the generation of reactive oxygen species required for cell destruction (55). Therefore, prescribing antioxidants must be evaluated with caution and personalized according to the type of treatment and the patient’s nutritional status.
Selenium and B vitamins
Selenium takes part in the formation of selenoproteins with antioxidant and anti-inflammatory properties, and adequate levels may favorably influence the course of certain neoplasms, including lung cancer (56). Likewise, B vitamins (folate, B6, B12) play essential roles in DNA synthesis and repair (57). Although observational evidence points to potential benefits of maintaining adequate levels of these vitamins in reducing risk and tumor progression, supplementation study results are inconclusive, warranting prudence in routine recommendations.
Magnesium
Some oncological treatments used for lung cancer, such as certain monoclonal antibodies (e.g., cetuximab in certain indications), can induce hypomagnesemia (58). Magnesium is an essential mineral for neuromuscular function, cardiac rhythm, and bone density maintenance; thus, its deficiency may lead to fatigue, cramps, arrhythmias, and increased vulnerability to treatment-related adverse effects.
Common dietary sources of magnesium include nuts, legumes, seeds, and some leafy green vegetables; however, in the oncological context—especially in patients with poor appetite or gastrointestinal issues—meeting requirements may not be guaranteed. Although pharmacological magnesium supplementation can help correct the deficit, its use requires medical supervision to avoid imbalances or interactions with other drugs (58).
Probiotics and microbiota modulation
Growing interest in the gut microbiota has driven research into probiotics (live microorganisms that, when administered in adequate amounts, confer health benefits). In oncology, some trials indicate that probiotics might help prevent or alleviate chemotherapy-induced diarrhea, enhance immune function, and modulate the inflammatory environment (59). Nonetheless, the evidence is heterogeneous and depends on the specific strain selected (Lactobacillus, Bifidobacterium, etc.), dose, and duration of treatment.
Moreover, in highly immunocompromised patients or those with severe disruption of the intestinal barrier, the indiscriminate use of probiotics can involve infection risks—rare but significant. Hence, their recommendation should be individualized, assessing clinical profile and potential benefits for gastrointestinal symptoms (59). Further studies are needed to better define the most appropriate strains and doses, as well as potential interactions with immunotherapy and chemotherapy in different stages of lung cancer.
Protein and muscle mass
The breakdown of muscle mass (sarcopenia) is an independent prognostic factor in lung cancer, as it is associated with increased treatment toxicity, higher incidence of complications, and poorer survival (16). Ensuring an adequate protein intake (at least 1.2 g/kg/day in most guidelines) is therefore crucial for maintaining muscle mass and promoting recovery, especially when combined with supervised physical exercise and respiratory rehabilitation strategies (60). Among the amino acids of particular interest are glutamine, for its role in the immune system and intestinal mucosal integrity, and branched-chain amino acids (BCAAs), particularly leucine, for its anabolic capacity (46,61).
Protein powders and their role in muscle recovery
Although obtaining protein through diet (fish, meat, eggs, dairy products, legumes) remains the foundation of protein support, some patients may struggle to meet their requirements due to anorexia, fatigue, or gastrointestinal complications (59,60). In such cases, supplementation with protein powders (e.g., whey protein concentrates or isolates, soy, or pea) can help fulfill daily needs more conveniently, especially when used to enrich low-volume preparations (soups, purées, yogurts) (62,63).
However, comorbid renal issues or specific allergies/intolerances (e.g., dairy protein) should be considered before prescribing this kind of supplementation. Regular monitoring also makes it possible to adjust the dose according to clinical progress, lab results, and individual tolerance (62,63).
Strategies for managing cancer cachexia
Cachexia, a syndrome characterized by significant weight and muscle mass loss, is common in patients with advanced cancer, particularly those with colon cancer. Although there is no single solution, nutritional strategies targeting improved muscle mass—such as protein supplementation, constant weight monitoring, and physical activity—are essential. Drugs that stimulate appetite and protein synthesis may also be part of a comprehensive treatment for cachexia (42). Furthermore, moderate physical exercise combined with appropriate nutritional intervention has been shown to improve muscle strength and quality of life in cachectic patients.
Nutritional prehabilitation
“Prehabilitation” refers to optimizing physical and nutritional status prior to surgery or aggressive oncological treatment. This multidisciplinary strategy includes nutritional assessment, tailored physical exercise prescriptions, psychological support, and the correction of comorbidities (64,65). Although most available evidence focuses on abdominal and gynecological surgery, prehabilitation before major pulmonary resection has been associated with better functional outcomes and lower postoperative morbidity (66). From a nutritional standpoint, the inclusion of protein supplements, immunomodulatory formulas, and adequate caloric intake during this preoperative phase may help preserve muscle mass and enhance metabolic responsiveness to surgical stress (67).
Psychological and educational support therapies
Nutritional intervention extends beyond just the physical aspect of eating; it is also important to address the psychological impact of cancer on appetite and eating habits. Loss of appetite, depression, and fear associated with a cancer diagnosis can negatively influence food intake. Therefore, psychological support therapies involving stress, anxiety, and depression management can be crucial for improving patients’ overall well-being and, in turn, optimizing nutritional efforts. Education about the importance of nutrition in cancer recovery can also increase patients’ motivation to adhere to nutritional recommendations (68).
Conclusions
In this context, raising awareness among healthcare teams about the importance of nutritional support in cancer patients is essential, promoting periodic nutritional assessment and the implementation of timely strategies to prevent and treat malnutrition. Nutritional therapies are an integral part of cancer patient treatment. The approach must be holistic, considering both the physical and emotional needs of the patient. Nutritional interventions should be tailored to the specific cancer type, the patient’s overall condition, and treatment stages. With the right approach, nutritional therapies not only help improve the nutritional status and quality of life of patients but can also have a positive impact on prognosis and their ability to tolerate oncological treatments. We propose an approach that considers nutritional status together with possible sarcopenia, as both problems often present simultaneously and benefit from complementary treatments. In Figure 2, we propose a diagnostic and follow-up algorithm.
Evidence has shown the benefit of these therapies in cancer, but randomized clinical trials with larger sample sizes and more homogeneous methodologies, specifically focusing on lung cancer populations, are required. Such studies should consider clinical efficacy variables (survival, quality of life, treatment response rates) and nutritional parameters (body composition, effective caloric-protein intake, inflammation markers) in order to provide stronger, more specific recommendations.
Acknowledgments
None.
Footnote
Peer Review File: Available at https://cco.amegroups.com/article/view/10.21037/cco-25-42/prf
Funding: None.
Conflicts of Interest: All authors have completed the ICMJE uniform disclosure form (available at https://cco.amegroups.com/article/view/10.21037/cco-25-42/coif). The authors have no conflicts of interest to declare.
Ethical Statement: The authors are accountable for all aspects of the work in ensuring that questions related to the accuracy or integrity of any part of the work are appropriately investigated and resolved.
Open Access Statement: This is an Open Access article distributed in accordance with the Creative Commons Attribution-NonCommercial-NoDerivs 4.0 International License (CC BY-NC-ND 4.0), which permits the non-commercial replication and distribution of the article with the strict proviso that no changes or edits are made and the original work is properly cited (including links to both the formal publication through the relevant DOI and the license). See: https://creativecommons.org/licenses/by-nc-nd/4.0/.
References
- World Health Organization. World Health Statistics 2020: Monitoring Health for the SDGs, Sustainable Development Goals. 2020.
- Sung H, Ferlay J, Siegel RL, et al. Global Cancer Statistics 2020: GLOBOCAN Estimates of Incidence and Mortality Worldwide for 36 Cancers in 185 Countries. CA Cancer J Clin 2021;71:209-49. [Crossref] [PubMed]
- Bray F, Ferlay J, Soerjomataram I, et al. Global cancer statistics 2018: GLOBOCAN estimates of incidence and mortality worldwide for 36 cancers in 185 countries. CA Cancer J Clin 2018;68:394-424. [Crossref] [PubMed]
- Argilés JM, Busquets S, Stemmler B, et al. Cancer cachexia: understanding the molecular basis. Nat Rev Cancer 2014;14:754-62. [Crossref] [PubMed]
- Arends J, Bachmann P, Baracos V, et al. ESPEN guidelines on nutrition in cancer patients. Clin Nutr 2017;36:11-48. [Crossref] [PubMed]
- Pressoir M, Desné S, Berchery D, et al. Prevalence, risk factors and clinical implications of malnutrition in French Comprehensive Cancer Centres. Br J Cancer 2010;102:966-71. [Crossref] [PubMed]
- Segura A, Pardo J, Jara C, et al. An epidemiological evaluation of the prevalence of malnutrition in Spanish patients with locally advanced or metastatic cancer. Clin Nutr 2005;24:801-14. [Crossref] [PubMed]
- Dewys WD, Begg C, Lavin PT, et al. Prognostic effect of weight loss prior to chemotherapy in cancer patients. Eastern Cooperative Oncology Group. Am J Med 1980;69:491-7. [Crossref] [PubMed]
- Bozzetti F, Gianotti L, Braga M, et al. Postoperative complications in gastrointestinal cancer patients: the joint role of the nutritional status and the nutritional support. Clin Nutr 2007;26:698-709. [Crossref] [PubMed]
- Hanna TP, King WD, Thibodeau S, et al. Mortality due to cancer treatment delay: systematic review and meta-analysis. BMJ 2020;371:m4087. [Crossref] [PubMed]
- Bossi P, Delrio P, Mascheroni A, et al. The Spectrum of Malnutrition/Cachexia/Sarcopenia in Oncology According to Different Cancer Types and Settings: A Narrative Review. Nutrients 2021;13:1980. [Crossref] [PubMed]
- Arends J, Strasser F, Gonella S, et al. Cancer cachexia in adult patients: ESMO Clinical Practice Guidelines. ESMO Open 2021;6:100092. [Crossref] [PubMed]
- Prokopidis K, Cervo MM, Gandham A, et al. Impact of Protein Intake in Older Adults with Sarcopenia and Obesity: A Gut Microbiota Perspective. Nutrients 2020;12:2285. [Crossref] [PubMed]
- Ogawa M, Sato Y, Nagano F, et al. Mineral supplementation in patients with frailty and sarcopenia-a systematic review. Geriatr Gerontol Int 2024;24:850-8. [Crossref] [PubMed]
- Fearon K, Strasser F, Anker SD, et al. Definition and classification of cancer cachexia: an international consensus. Lancet Oncol 2011;12:489-95. [Crossref] [PubMed]
- Baracos VE, Martin L, Korc M, et al. Cancer-associated cachexia. Nat Rev Dis Primers 2018;4:17105. [Crossref] [PubMed]
- Martin L, Senesse P, Gioulbasanis I, et al. Diagnostic criteria for the classification of cancer-associated weight loss. J Clin Oncol 2015;33:90-9. [Crossref] [PubMed]
- Van Cutsem E, Arends J. The causes and consequences of cancer-associated malnutrition. Eur J Oncol Nurs 2005;9:S51-63. [Crossref] [PubMed]
- Fearon KC, Glass DJ, Guttridge DC. Cancer cachexia: mediators, signaling, and metabolic pathways. Cell Metab 2012;16:153-66. [Crossref] [PubMed]
- Muscaritoli M, Arends J, Bachmann P, et al. ESPEN practical guideline: Clinical Nutrition in cancer. Clin Nutr 2021;40:2898-913. [Crossref] [PubMed]
- Tisdale MJ. Mechanisms of cancer cachexia. Physiol Rev 2009;89:381-410. [Crossref] [PubMed]
- Virizuela JA, Camblor-Álvarez M, Luengo-Pérez LM, et al. Nutritional support and parenteral nutrition in cancer patients: an expert consensus report. Clin Transl Oncol 2018;20:619-29. [Crossref] [PubMed]
- Akbulut G. New perspective for nutritional support of cancer patients: Enteral/parenteral nutrition. Exp Ther Med 2011;2:675-84. [Crossref] [PubMed]
- Sakaguchi T, Maeda K, Takeuchi T, et al. A comparative evaluation of the Global Leadership Initiative on Malnutrition vs the Patient-Generated Subjective Global Assessment in assessing nutrition status in patients diagnosed with terminal cancer: A retrospective study. Nutr Clin Pract 2025; Epub ahead of print. [Crossref] [PubMed]
- Arribas L, Hurtós L, Sendrós MJ, et al. NUTRISCORE: A new nutritional screening tool for oncological outpatients. Nutrition 2017;33:297-303. [Crossref] [PubMed]
- Detsky AS, McLaughlin JR, Baker JP, et al. What is subjective global assessment of nutritional status? JPEN J Parenter Enteral Nutr 1987;11:8-13. [Crossref] [PubMed]
- Shen S, Xing S, Shen T, et al. Nutritional risk, functional decline, and symptom burden in lung cancer: a study based on PG-SGA scores and biochemical data. Front Nutr 2025;12:1545177. [Crossref] [PubMed]
- Isenring E, Bauer J, Capra S. The scored Patient-generated Subjective Global Assessment (PG-SGA) and its association with quality of life in ambulatory patients receiving radiotherapy. Eur J Clin Nutr 2003;57:305-9. [Crossref] [PubMed]
- Oliveira R, Cabrita B, Cunha Â, et al. The Effect of Nutritional Intervention in Nutritional Risk Screening on Hospitalised Lung Cancer Patients. Nutrients 2024;17:6. [Crossref] [PubMed]
- Alvarez-Altamirano K, Delgadillo T, García-García A, et al. Prevalence of nutritional risk evaluated with NRS-2002 in Mexican oncology population. Nutr Hosp 2014;30:173-8. [PubMed]
- McMillan DC. The systemic inflammation-based Glasgow Prognostic Score: a decade of experience in patients with cancer. Cancer Treat Rev 2013;39:534-40. [Crossref] [PubMed]
- Bauer J, Capra S, Ferguson M. Use of the scored Patient-Generated Subjective Global Assessment (PG-SGA) as a nutrition assessment tool in patients with cancer. Eur J Clin Nutr 2002;56:779-85. [Crossref] [PubMed]
- Cederholm T, Jensen GL, Correia MITD, et al. GLIM criteria for the diagnosis of malnutrition - A consensus report from the global clinical nutrition community. Clin Nutr 2019;38:1-9. [Crossref] [PubMed]
- Şentürk A, Harmantepe AT. The role of tumor characteristics and biomarkers in predicting long-term survival rates of rectal cancer patients. Medicine (Baltimore) 2025;104:e43799. [Crossref] [PubMed]
- Barbosa-Silva TG, Menezes AM, Bielemann RM, et al. Enhancing SARC-F: Improving Sarcopenia Screening in the Clinical Practice. J Am Med Dir Assoc 2016;17:1136-41. [Crossref] [PubMed]
- Fu X, Tian Z, Thapa S, et al. Comparing SARC-F with SARC-CalF for screening sarcopenia in advanced cancer patients. Clin Nutr 2020;39:3337-45. [Crossref] [PubMed]
- Shafiee G, Keshtkar A, Soltani A, et al. Prevalence of sarcopenia in the world: a systematic review and meta- analysis of general population studies. J Diabetes Metab Disord 2017;16:21. [Crossref] [PubMed]
- Paccagnella A, Morello M, Da Mosto MC, et al. Early nutritional intervention improves treatment tolerance and outcomes in head and neck cancer patients undergoing concurrent chemoradiotherapy. Support Care Cancer 2010;18:837-45. [Crossref] [PubMed]
- Tran V, Bielawska B, Jeejeebhoy KN, et al. Variations in practice patterns for adult cancer patients on home parenteral nutrition in Canada. Nutrition 2019;65:27-32. [Crossref] [PubMed]
- Bozzetti F, Mariani L, Lo Vullo S, et al. The nutritional risk in oncology: a study of 1,453 cancer outpatients. Support Care Cancer 2012;20:1919-28. [Crossref] [PubMed]
- Yılmaz Kaya Z, Kızılırmak D, Havlucu Y. The effects of nutritional habits and physical activity on treatment response and survival in patients with lung cancer. Support Care Cancer 2025;33:349. [Crossref] [PubMed]
- Laviano A, Meguid MM, Inui A, et al. Therapy insight: Cancer anorexia-cachexia syndrome--when all you can eat is yourself. Nat Clin Pract Oncol 2005;2:158-65. [Crossref] [PubMed]
- Gutiérrez S, Svahn SL, Johansson ME. Effects of Omega-3 Fatty Acids on Immune Cells. Int J Mol Sci 2019;20:5028. [Crossref] [PubMed]
- Klek S, Szybinski P, Szczepanek K. Perioperative immunonutrition in surgical cancer patients: a summary of a decade of research. World J Surg 2014;38:803-12. [Crossref] [PubMed]
- Law L, Heerey JJ, Devlin BL, et al. Effect of anti-inflammatory diets on health-related quality of life in adults with chronic disease: a systematic review and meta-analysis. BMJ Nutr Prev Health 2025;8:e001257. [Crossref] [PubMed]
- Calder PC. Omega-3 polyunsaturated fatty acids and inflammatory processes: nutrition or pharmacology? Br J Clin Pharmacol 2013;75:645-62. [Crossref] [PubMed]
- Stableforth WD, Thomas S, Lewis SJ. A systematic review of the role of immunonutrition in patients undergoing surgery for head and neck cancer. Int J Oral Maxillofac Surg 2009;38:103-10. [Crossref] [PubMed]
- Liu Y, Li F, Hu J, et al. The application of immunonutrition in patients with cancer: current status and future perspectives. Holist Integ Oncol 2024;3:45. [Crossref]
- Braga M, Gianotti L, Nespoli L, et al. Nutritional approach in malnourished surgical patients: a prospective randomized study. Arch Surg 2002;137:174-80. [Crossref] [PubMed]
- Mudge LA, Watson DI, Smithers BM, et al. Multicentre factorial randomized clinical trial of perioperative immunonutrition versus standard nutrition for patients undergoing surgical resection of oesophageal cancer. Br J Surg 2018;105:1262-72. [Crossref] [PubMed]
- Feldman D, Krishnan AV, Swami S, et al. The role of vitamin D in reducing cancer risk and progression. Nat Rev Cancer 2014;14:342-57. [Crossref] [PubMed]
- Keum N, Lee DH, Greenwood DC, et al. Vitamin D supplementation and total cancer incidence and mortality: a meta-analysis of randomized controlled trials. Ann Oncol 2019;30:733-43. [Crossref] [PubMed]
- Cheng TY, Millen AE, Wactawski-Wende J, et al. Vitamin D intake determines vitamin d status of postmenopausal women, particularly those with limited sun exposure. J Nutr 2014;144:681-9. [Crossref] [PubMed]
- Shacter E, Weitzman SA. Chronic inflammation and cancer. Oncology (Williston Park) 2002;16:217-26, 229; discussion 230-2. [PubMed]
- Bairati I, Meyer F, Gélinas M, et al. Randomized trial of antioxidant vitamins to prevent acute adverse effects of radiation therapy in head and neck cancer patients. J Clin Oncol 2005;23:5805-13. [Crossref] [PubMed]
- Rayman MP. Selenium and human health. Lancet 2012;379:1256-68. [Crossref] [PubMed]
- Wang R, Zheng Y, Huang JY, et al. Folate intake, serum folate levels, and prostate cancer risk: a meta-analysis of prospective studies. BMC Public Health 2014;14:1326. [Crossref] [PubMed]
- de Baaij JH, Hoenderop JG, Bindels RJ. Magnesium in man: implications for health and disease. Physiol Rev 2015;95:1-46. [Crossref] [PubMed]
- Redman MG, Ward EJ, Phillips RS. The efficacy and safety of probiotics in people with cancer: a systematic review. Ann Oncol 2014;25:1919-29. [Crossref] [PubMed]
- Prado CM, Purcell SA, Alish C, et al. Implications of low muscle mass across the continuum of care: a narrative review. Ann Med 2018;50:675-93. [Crossref] [PubMed]
- De Bandt JP, Cynober L. Therapeutic use of branched-chain amino acids in burn, trauma, and sepsis. J Nutr 2006;136:308S-13S. [Crossref] [PubMed]
- Maughan RJ. Quality assurance issues in the use of dietary supplements, with special reference to protein supplements. J Nutr 2013;143:1843S-7S. [Crossref] [PubMed]
- Cruz-Jentoft AJ, Bahat G, Bauer J, et al. Sarcopenia: revised European consensus on definition and diagnosis. Age Ageing 2019;48:16-31. [Crossref] [PubMed]
- Carli F, Silver JK, Feldman LS, et al. Surgical Prehabilitation in Patients with Cancer: State-of-the-Science and Recommendations for Future Research from a Panel of Subject Matter Experts. Phys Med Rehabil Clin N Am 2017;28:49-64. [Crossref] [PubMed]
- Chewaskulyong B, Malairungsakul H, Buranapin S, et al. Dietary Counseling Outcomes in Patients with Lung Cancer in an Upper-Middle-Income Country: An Open-Label Randomized Controlled Trial. J Clin Med 2024;13:5236. [Crossref] [PubMed]
- Hulzebos EH, Smit Y, Helders PP, et al. Preoperative physical therapy for elective cardiac surgery patients. Cochrane Database Syst Rev 2012;11:CD010118. [PubMed]
- Minnella EM, Bousquet-Dion G, Awasthi R, et al. Multimodal prehabilitation improves functional capacity before and after colorectal surgery for cancer: a five-year research experience. Acta Oncol 2017;56:295-300. [Crossref] [PubMed]
- Walker J, Holm Hansen C, Martin P, et al. Prevalence of depression in adults with cancer: a systematic review. Ann Oncol 2013;24:895-900. [Crossref] [PubMed]

